beat365在线唯一官网
采购招标信息专题网
学校首页
网站首页
工作动态
办事指南
公示
规章制度
联系我们
中标(成交)公告
工作动态
办事指南
采购公告
中标(成交)公告
公示
规章制度
联系我们
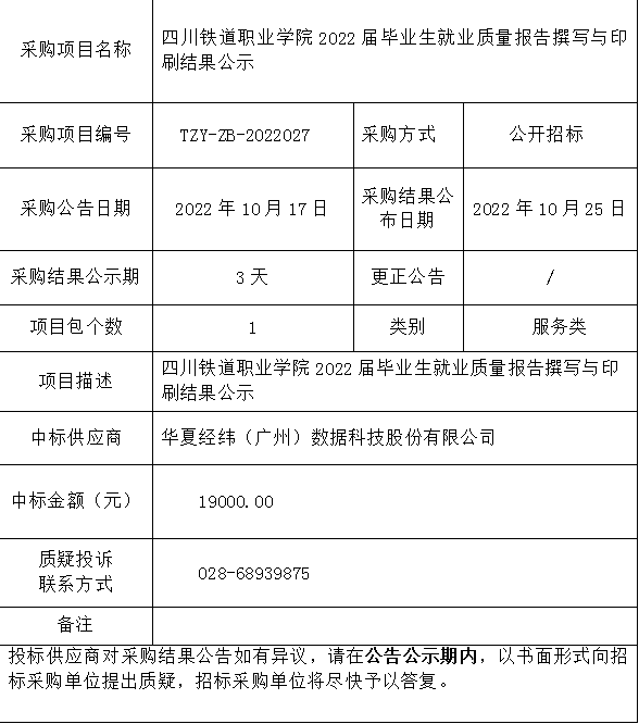
beat365在线唯一官网2022届毕业生就业质量报告撰写与印刷结果公示
添加日期:2022-10-25 来源:
上一篇:
beat365在线唯一官网校园文化固定宣传栏定制项目结果公示
下一篇:
beat365在线唯一官网“育人贡献奖”奖品项目比选结果公示
友情链接
成都市人民政府
四川省人民政府
四川省教育厅
学院门户主站
地址:成都市郫都区安德街道彭温路399号 招生代码:5183 招生电话:028-68939881 028-68939880
Copyright © beat·365(中国)-唯一官方网站版权所有
蜀ICP备15030541号-3
川公网安备 51012402000244号