beat365在线唯一官网
考生入口
内网入口
设为首页
网站首页
学校概况
学校简介
历史沿革
学校章程
办学理念
现任领导
组织机构
形象标识
校园风光
机构设置
党政机构
教学机构
教辅机构
校属企业
学生工作
学生处
共青团
招生就业
招生信息网
就业信息网
信息公开
采购招标
通知公告
栏目列表 / LIST
学校要闻
院系动态
媒体聚焦
通知公告
校园视频
通知公告
当前位置:
网站首页
>>
新闻中心
>>
通知公告
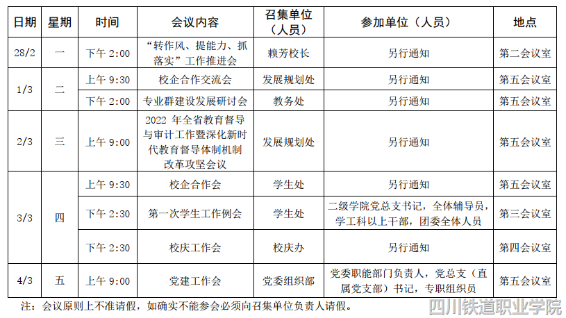
第二周会议安排
新闻来源: 添加时间: 2022-03-01
上一篇:
第三周会议安排
下一篇:
拟聘人员公示
常用服务 / Service
校园地图
常用电话
网络理政
书记信箱
院长信箱
友情链接 / Links
四川省教育厅
成都轨道交通集团有限公司
中国国家铁路集团有限公司
国家开放大学
国家智慧教育公共服务平台
更多>>
beat365在线唯一官网办学突出问题举报电话:028-68939939,邮箱为:1724117598@qq.com
地址:成都市郫都区安德街道彭温路399号 邮政编码:611732 招生代码:5183 招生电话:028-68939881 028-68939880
Copyright © beat·365(中国)-唯一官方网站版权所有
蜀ICP备15030541号
川公网安备 51012402000244号