后勤国资处
通知公告
 
关于2020年公务车定点维修的通知
添加日期:2020-07-24  来源:


  根据《四川省机关事务管理局关于2018-2020年度在蓉省级单位公务用车定点维修服务供应商名单及维修车型的通知》,我院与省机关事务管理局在郫都区遴选出的一家汽修厂签订了《郫都区行政事业单位公务用车定点维修服务合同》。

  我院教职工可自愿到签订合同的公务车定点维修汽修厂进行汽车维修,享受工时及维修材料优惠。

   

  维修单位:郫县吉利汽车厂

  地址:成都市郫都区郫筒镇中心村五组13号

   

   

  附件:

  1.四川省在蓉省级单位2018-2020年度公务用车定点维修合同

  2.四川省政府中心采购文件

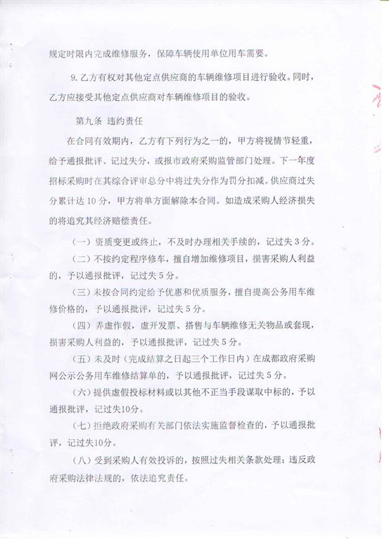
  3.郫都区行政事业单位公务用车定点维修服务合同

                           

   

   

   

  附件1

  

   

   

   

   

  

   

   

   

   

  附件2

  

   

   

   

  附件3

  维修1

   

   

   

  维修2

   

   

   

   

  维修3

   

   

   

   

  维修4

   

   

   

   

  维修5

   

   

   

   

  维修6

   

   

   

   

  维修7

   

   

   

   

  维修8

 


上一篇:​beat365在线唯一官网第一届伙食监督管理委员会名单及职责
下一篇:关于包车运输服务协议的通知
 
地址:成都市郫都区安德街道彭温路399号 招生代码:5183 招生电话:028-68939881 028-68939880
Copyright © beat·365(中国)-唯一官方网站版权所有  蜀ICP备15030541号-3
川公网安备 51012402000244号