机车车辆学院
学生工作
 
逐梦新时代,青春谱华章
——学校学子在第十二届全国大学生红色旅游创意策划 大赛喜获佳绩
添加日期:2022-07-05  来源:机车车辆学院

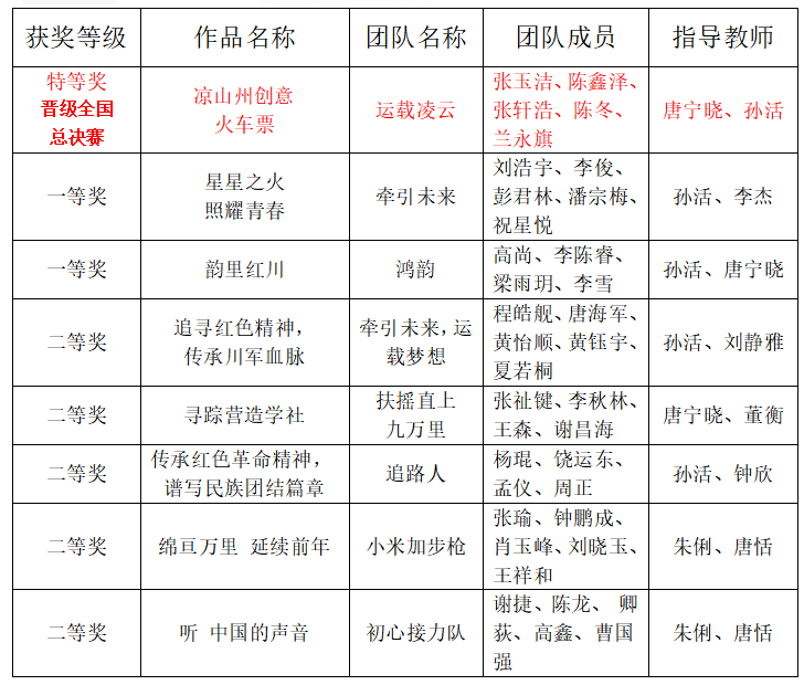
   6月30日,第十二届全国大学生红色旅游创意策划大赛组委会公布比赛结果,beat365参赛队伍荣获第十二届全国大学生红色旅游创意策划大赛西南赛区特等奖1项、一等奖2项、二等奖5项。特等奖全国仅4所高职院校、beat365是四川省唯一获此殊荣高职院校。

 

比赛1.png


比赛2.png


比赛3.png

  全国红色旅游创意策划大赛由中国旅游协会主办,是全国范围内红色旅游主题影响力最大、参与人数最多的比赛。第十二届全国大学生红色旅游创意策划大赛由文化和旅游部资源开发司、陕西省文化和旅游厅、陕西省教育厅、北京第二外国语学院共同主办,教育部思想政治司、“学习强国”学习平台作为支持单位,中国教育电视台、中国青年报、新华网、人民网、中国日报网作为媒体支持。本届大赛吸引了来自全国943所高校7085支队伍的3.8万名师生参加,创下新的参赛规模记录。组委会组织专家按照华北、东北、华东、华中、华南、西南、西北、其他等八个赛区,对红色旅游线路设计、红色旅游营销方案设计、红色旅游文创产品设计、红色精神微讲解、红色足迹微视频、红色故事微漫画等六个类别进行评审。经过3个月的全国筛选,按每类作品参赛数量30%的比例评选出奖项。

   此次比赛是学校贯彻落实“坚持党建引领、传统文化贯穿、秉承强技铸魂”的“大思政”理念的具体措施。在备赛过程中,机车车辆学院党总支紧扣“三全育人”重点工作的文化育人,拓展“牵载工匠”育人元素,组织孙活、唐宁晓、董衡、刘静雅、李杰、钟欣、朱俐、唐恬等指导教师团队将“红色文化”“铁道兵精神”有机融合,延展了思政教育空间,加深了思政学习体验;将学校七十周年校庆、成昆铁路特殊历史意义与设计有机结合,提升了三全育人实效。展现川铁学子“敢闯会创”的精神风貌,以实际行动喜迎校庆,以优异成绩迎接党的二十大胜利召开。


1656665720945.jpeg

 

1656665746694.jpeg


QDIUS3%XERS]{ET1(X6PEMI.png


上一篇:奔赴广阔天地间,与乡村共创共生 ——beat365师生前往绵阳参加省级学科竞赛实地调研
下一篇:机车车辆学院召开2023届实习动员暨安全教育大会
 
友情链接
成都市人民政府
四川省人民政府
四川省教育厅
学院门户主站
地址:成都市郫都区安德街道彭温路399号 招生代码:5183 招生电话:028-68939881 028-68939880
Copyright © beat·365(中国)-唯一官方网站版权所有 蜀ICP备15030541号-3
川公网安备 51012402000244号