beat365在线唯一官网
基建处
学校首页
网站首页
部门简介
工作动态
通知公告
校园规划
服务指南
规章制度
通知公告
通知公告
规章制度
工作动态
部门简介
校园规划
服务指南
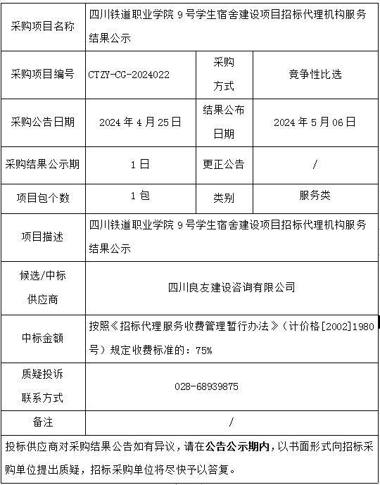
beat365在线唯一官网9号学生宿舍建设项目招标代理机构服务结果公示
添加日期:2024-05-06 来源:
上一篇:
beat365在线唯一官网运动场看台改造项目成交公告
下一篇:
beat365在线唯一官网9号学生宿舍建设项目勘察设计标段补遗书(一)
友情链接
成都市人民政府
四川省人民政府
四川省教育厅
学院门户主站
地址:成都市郫都区安德街道彭温路399号 招生代码:5183 招生电话:028-68939881 028-68939880
Copyright © beat·365(中国)-唯一官方网站版权所有
蜀ICP备15030541号-3
川公网安备 51012402000244号