beat365在线唯一官网
纪检监察室
学校首页
网站首页
机构简介
要闻摘报
工作动态
党纪法规
警示教育
举报方式
党纪法规
机构简介
要闻摘报
工作动态
党纪法规
警示教育
举报方式
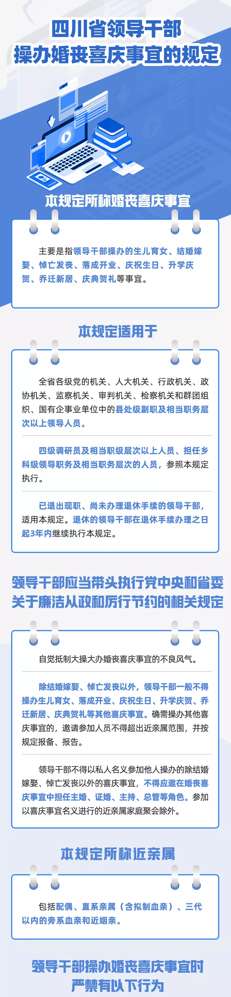
四川省领导干部操办婚丧喜庆事宜的规定
添加日期:2023-03-15 来源:
举报电话:
028-68939939
(beat365在线唯一官网纪检监察室)
上一篇:
学习问答•自我革命丨遵守政治纪律和政治规矩要做到哪“五个必须”
下一篇:
一定之规•纪检监察干部必读丨详解党的六项纪律
友情链接
四川省纪委四川省监察委员...
四川省人民政府
四川省教育厅
学院门户主站
地址:成都市郫都区安德街道彭温路399号 招生代码:5183 招生电话:028-68939881 028-68939880
Copyright © beat·365(中国)-唯一官方网站版权所有
蜀ICP备15030541号-3
川公网安备 51012402000244号